| 침구술의 신경해부학적 메커니즘 규명 | ||
|
||
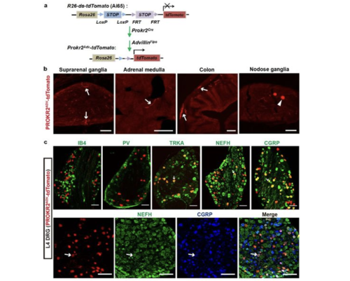
![]() ![]() 미국하버드의과대학, 중국중의과학원 및 푸단(複旦)대학 연구팀은 공동으로 침구술이 특정 신호경로를 활성화시키는 신경해부학적 원리를 규명했고 또한 침구술이 해당 신호경로를 통해 항염증 반응을 유도하는데 있어 필수적인 뉴런 아군을 확인했다. 관련 연구 성과는 “A neuroanatomical basis for electroacupuncture to drive the vagal–adrenal axis”란 제목으로 2021년 10월 28일 “Nature” 학술지에 게재됐다(doi: 10.1038/s41586-021-04001-4). 연구팀은 해당 뉴런이 뒷다리의 특정 부위에만 존재함을 확인함으로써 무엇때문에 침구가 뒷다리에서만 작용하고 복부에서는 작용하지 않는지를 해석했다. 본 연구는 침구술 분야에서 가장 기본적인 문제인 신체 부위 또는 경혈(acupoint) 선택적 신경해부학 기초가 무엇인지를 다루었다. 최근 몇십년래 침구술은 잠재적 염증 치료방법으로서 점점 더 서방의학의 환영을 받고 있다. 이러한 기술 중 신체 표면의 경혈이 기계적 자극을 받아 신경신호를 유발해 신체 기타 부위의 기능에 영향을 준다는 것이 흥미롭다. 정보출처 : https://news.bioon.com/article/6794357.html |

