| 악성종양 치료용 지카바이러스 약독화 생백신 발견 | ||
|
||
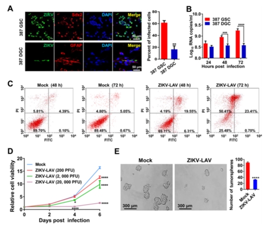
![]() 최근, 군사과학원 군사의학연구원 친청펑(秦成峰) 연구팀은 국제 여러 연구기관과 공동으로 지카바이러스 백신균주로 새로운 온콜리틱 바이러스(Oncolytic virus)를 개발하여 악성 정도가 가장 높은 종양인 교모세포종 임상치료에 새로운 경로를 개척하였다. 해당 연구성과는 2018년 9월 18일미국 미생물학회저널 "mBio"에 게재되었다. 2017년 연구팀은 지카바이러스가 특이적으로 신경전구세포와 신경줄기세포를 감염·살상할 수 있음을 발견하여 다양한 유형의 지카바이러스 약독화 생백신을 개발하였다. 실험 결과, 해당 백신균주를 두개골에 주사하여도 아주 안전하며 해당 신경독성은 광범위하게 사용하고 있는 B형 뇌염 백신에 비하여 낮았다. 이를 기반으로 연구팀은 지카바이러스 백신균주가 신경교종 줄기세포에 대한 종양 용해 활성을 세포 수준에서 심층적으로 분석하였다. 분석 결과, 지카바이러스 백신주균는 신경교종 줄기세포를 고효율적으로 감염시킬 수 있을 뿐만 아니라 신속하게 대량의 세포사멸을 유도하여 종양형성을 억제할 수 있다. 특히 지카바이러스 백신균주는 오직 신경교종 줄기세포에 대해서만 비교적 높은 살상효과를 발생하기에 정상 뇌세포에 대한 "오살"을 효과적으로 방지할 수 있다. 이 외에 지카바이러스에 감염된 신경교종 줄기세포는 세포사멸 관련 단백질, 염증인자, I형 인터페론 관련 유전자 등 다양한 핵심 신호분자의 발현을 활성화시킬 수 있는데 이는 지카바이러스 백신의 종양억제 작용은 다양한 신호경로와의 협동작용을 통하여 구현됨을 의미한다. 정보출처 : http://news.sciencenet.cn/htmlnews/2018/9/417873.shtm |
